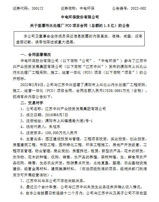
2月9日中電環保公布,公司參與了江蘇中興產業投資發展集團有限公司(“江蘇中興”)發布的溧陽市上興北山污水處理廠工程采購、施工、運營一體化(PCO)項目的公開招標。
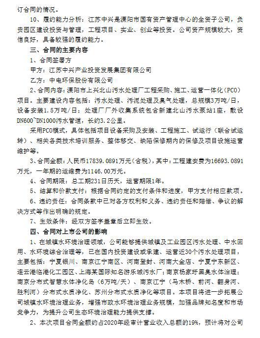
2022年2月9日,公司與江蘇中興簽署了溧陽市上興北山污水處理廠工程采購、施工、運營一體化(PCO)項目合同,合同總額人民幣約1.78億元(含稅)。



來源:北極星水處理網
本文轉載于網絡,如涉及版權問題請發現及時聯系,我們定會配合刪除;我公司主要研發制造一體化預制泵站,變頻無負壓供水設備,冷卻塔專用泵,截流井,浮筒閥,全自動隔油設備,污水提升設備,大口徑排污泵等。